都農町立都農中学校
  • ログイン

インスタグラムはこちらから https://www.instagram.com/tsunochuu/

掲示板

いじめ防止基本方針

  • 最新の投稿順
  • 古い投稿順
  • コメントの多い順
  • 1件
  • 5件
  • 10件
  • 20件
  • 50件
  • 100件

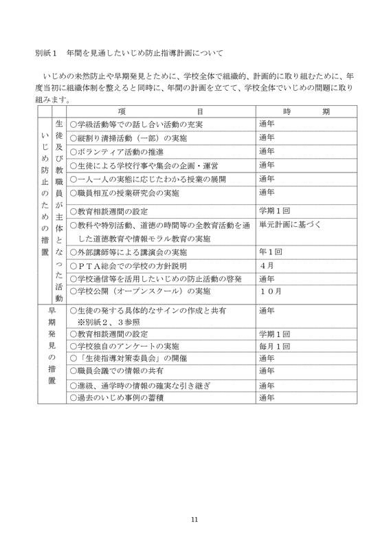
令和6年度 都農町立都農中学校いじめ防止基本方針

0コメント
{{options.likeCount}} {{options.likeCount}}
{{options.unlikeCount}} {{options.unlikeCount}}
2024/06/14 学校管理者
メニュー
トップページ校長あいさつ学校経営ビジョン校章 ・ 校歌学校行事学校評価いじめ防止基本方針交通アクセス令和6年度 学校通信「桜梅桃李」
訪問者カウンタ
1 1 3 8 8 7 2
都農町立都農中学校

〒889-1201
宮崎県児湯郡都農町大字川北14120番地
電話番号
0983-25-0046
FAX
0983-25-0090
本Webページの著作権は、都農中学校が有します。無断で、文章・画像などの複製・転載を禁じます。

Powered by NetCommons