学校関係者評価(R7)
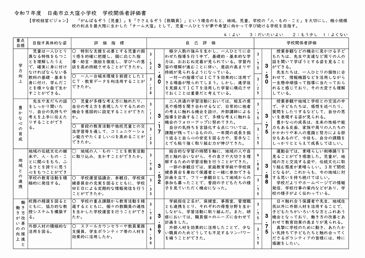
令和7年度の学校関係者評価書は以下です。
↓ ダウンロードは以下からできます。
学校関係者評価書(R6)
令和6年度の学校関係者評価書は以下です。
↓ ダウンロードは以下からできます。
学校関係者評価書(R5)
令和5年度の学校関係者評価書は以下です。
ダウンロードは以下からできます。
新着情報
パブリック
訪問者カウンタ
1
3
0
0
2
9
5
日南市立大窪小学校
〒 889-3156
宮崎県日南市大窪3021-3
TEL 0987-28-1090
FAX 0987ー28ー1200
本Webページの著作権は、大窪小学校が有します。無断で、文章・画像などの複製・転載を禁じます。