日誌
校内研究
第2回校内研究 6月3日
平成27年度校内研究
平成27年度の校内研究について紹介します。
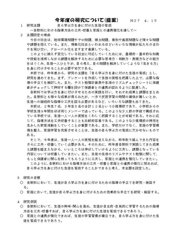
主題については昨年度に引き続き「自ら学ぶ力を身に付けた生徒の育成」として副題を~各教科における指導方法の工夫・改善と家庭との連携強化を通して~としました。主題については研究2年目になりますので、昨年度の研究を今年度はそれぞれの教科において実践しながら子どもたちの力をつけていこうと考えています。研究の概要は以下の通りです。

主題については昨年度に引き続き「自ら学ぶ力を身に付けた生徒の育成」として副題を~各教科における指導方法の工夫・改善と家庭との連携強化を通して~としました。主題については研究2年目になりますので、昨年度の研究を今年度はそれぞれの教科において実践しながら子どもたちの力をつけていこうと考えています。研究の概要は以下の通りです。
学校行事
| 日 | 月 | 火 | 水 | 木 | 金 | 土 |
30   | 1   | 2   | 3   | 4   | 5   | 6   |
7   | 8   | 9   | 10   | 11   | 12   | 13   |
14   | 15   | 16   | 17   | 18   | 19   | 20   |
21   | 22   | 23   | 24   | 25   | 26   | 27   |
28   | 29   | 30   | 31   | 1   | 2   | 3   |
訪問者カウンタ
4
4
0
3
1
5
日南市立酒谷中学校
本Webページの著作権は、酒谷中学校が有します。無断で、文章・画像などの複製・転載を禁じます。