本校のスクールワイドPBSとは

 本ページでは、本校におけるスクールワイドPBSの考え方と具体的な実践の様子を紹介します。

◆ スクールワイドPBSとは

 スクールワイドPBS(Positive Behavior Support)は、学校全体で生徒一人一人が安心して学校生活を送ることができるよう、行動面から肯定的に支援していく生徒指導(支援)体制づくりの手法の一つです。
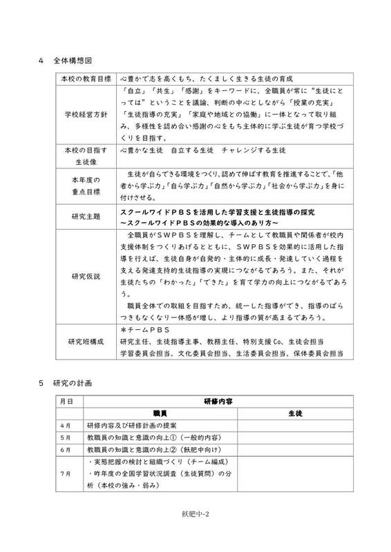
 従来の生徒指導が、問題となる行動への対応に重点が置かれがちであったのに対し、スクールワイドPBSでは、生徒が自らよりよい選択をしながら行動できる力を育てていくことを大切にしています。

◆ 本校のスクールワイドPBSで大切にしていること

① できる環境づくり

 本校では、どの生徒も学校生活の中で安心して行動し、周囲と良好な関係を築いていくことができるよう、環境を整えることを重視しています。具体的には、学校のさまざまな場面ごとに「大切にしたい行動」を明確にし、その意味や具体的な行動の仕方について丁寧に伝えたり、モデルを示したり、掲示物などを活用したりしています。

② 見届けて認める関わり

 また、教職員が生徒の行動を日常的に見届け、生徒自身が「できた」「意識して行動できた」と実感できるような声かけや振り返りを行っています。こうした関わりを積み重ねることで、生徒が自ら考え、判断し、行動する力を身に付けていくことを目指しています。

 飫肥中学校では、スクールワイドPBSの実践をとおして、生徒の自己肯定感を高めるとともに、主体的に学びや学校生活に向かう態度や意欲の育成を重点目標として取り組んでいます。

◆ 本校のスクールワイドPBSの実践

① 行動面への肯定的な支援
 本校では、教員と生徒会が話し合い、本校の生徒に身に付けてほしい行動を、学校生活のさまざまな場面や時間帯ごとに整理し、「行動目標」としてまとめています。この「行動目標」は、生徒一人一人が安心して学校生活を送り、互いを大切にしながら成長していくための道しるべとなるものです。
 また、すべての生徒が目標とする行動を具体的に理解し、実践できるよう、校内の各所に行動のポイントを示したポスターを掲示し、日常的に意識できる環境づくりを行っています。さらに、教員が生徒の様子を丁寧に見届け、目標とする行動が見られた際には、その努力や成長をその場で認め、言葉にして伝えることを大切にしています。こうした肯定的な関わりを積み重ねることで、望ましい行動が自然に広がる学校づくりを進めています。
 加えて、生徒会が主体となり、特に強化したい行動を選び、期間を定めて「キャンペーン」を実施しています。これまでに、「挨拶キャンペーン」や「1分前着席キャンペーン」などを行い、生徒自らがよりよい学校生活の実現に向けて主体的に取り組んできました。キャンペーンでは、「なぜその行動が大切なのか」を丁寧に説明するとともに、動画などを活用したモデリングを行うなど、生徒が具体的に理解し実践できる環境づくりを進めています。あわせて、目標行動ができた生徒にシールやステッカーを渡すなど、行動を見届けて認める関わりの工夫も行っています。このような取組を通して、生徒の望ましい行動を育てるとともに、生徒自身が学校づくりの主体として関わる意識の向上にもつなげています。

② PBSの視点を取り入れた授業改善
 本校では、PBSのベースとなっている「行動のABCモデル」の考え方を取り入れた授業改善を進めています。「行動のABCモデル」とは、行動(Behavior)を、きっかけ(Antecedent)と結果(Consequence)とセットで捉え、きっかけ(A)と結果(C)を意図的に工夫することで、行動(B)を増やしたり減らしたりすることができるという考え方です。
 具体的には、授業中に生徒に取り組ませたい学習活動を目標行動(B)として設定し、どの生徒もその行動がとれるようにするための教師の手立てや支援(A)を工夫するとともに、生徒が「できた」「また頑張りたい」と感じられるような見届けと認める関わり(C)の充実を図っています。
 また、取り組ませたい学習活動については、宮崎県が提唱する「ひなたの学び」及び日南市が提唱する「学びの道しるべ」に示されている「問をもつ(主体的な学び)」「対話的な学び」「深い学び」の視点を踏まえ、その中から具体的な目標行動として設定しています。
 今年度は、研究授業を実施して教員の理解を深めるとともに、相互参観授業を通して指導方法の工夫や改善について学び合い、教員の指導力向上を図りました。今後も、すべての生徒が安心して学びに向かい、主体的に学習に取り組むことができる授業づくりを進めていきます。

本校のスクールワイドPBS行動目標

 飫肥中学校では、行動目標を職員と生徒会役員が協力して話し合い、策定しました。
検討にあたっては、

・肯定的な表現であること
・読んだ生徒が具体的な行動を思い浮かべられること
・行動できているかを誰もが分かりやすく判断できること

の3点を大切にしました。
 話し合いの場では、職員が「少し抽象的で、生徒には行動がイメージしにくいのでは」と感じた表現についても、生徒からは「こちらの言い方の方が、何をすればよいか分かりやすい」といった前向きな意見が出され、活発な意見交換が行われました。
 こうして、生徒と職員が一緒につくり上げた飫肥中学校の行動目標が完成しました。

スクールワイドPBSの行動目標飫肥中学校行動目標(完成)太字版.pdf

本校のスクールワイドPBSの取組

令和7年度スクールワイドPBSの取組

3学期のスクールワイドPBSの2つの取組

本校では生徒と教職員が一緒になってスクールワイドPBSの取組を進めています。3学期に行った2つの実践について紹介します。

⑴ サイレントシーズン 2月16日(月)~3月13日(金)

 通常、学校では授業開始を知らせるチャイムが鳴り、それを合図に行動しています。サイレントシーズンでは、あえてチャイムを止め、生徒が自ら時計を見て行動することを目標としました。「時間を意識して行動する力」を育てることがねらいです。スクールワイドPBSでのパズルの完成

 実施にあたっては、全校学習委員長が昼の放送で目的を説明し、各学級にポスターを掲示して周知しました。また、時間を守って行動できた生徒には、担任から生徒個人のタブレット端末に“パズルのピース”が渡され、各自がパズルを完成させていく仕組みを取り入れました。(図1)

 パズルが少しずつ完成していく中で、「自分でできた」という達成感や、「先生に認められた」という喜びが生まれ、時間を意識する姿勢が着実に高まっていきました。

⑵ 授業態度アップ!キャンペーン 2月24日(月)~2月27日(金)

 学びに向かう姿勢をさらに高めるため、学習委員会が中心となってキャンペーンを行いました。重点目標としたのは、次の3つの行動です。

  ● メリハリをつける

  ● 相手の話をうなずきながら聴く

  ● 自ら問をもち、授業に主体的に参加する

 まず、学習委員会が作成した説明動画を各学級で視聴し、具体的な姿を共有しました。授業では、教員が3つの行動について見届けて、できている生徒にはその場で積極的に言葉やジェスチャーで認めました。また、授業の最後にも3つの行動についてできていた点を言葉で伝えるようにしました。スクールワイドPBSキャンペーンでアンケートに答える生徒

 さらに、授業の最後の3分間には、生徒一人一人が個人のタブレットを活用して「授業態度評価アンケート」に回答し、その結果を学習委員会が集計しました。(図2)結果は前向きな表現で各学級に伝えられ、生徒自身が自分たちの成長を実感できるようにしました。

 スクールワイドPBSは、特別なことをする取組ではありません。日々の学校生活の中で、生徒ができる環境を整え、できていることを見届けて認めることを大切にする取組です。これからも、生徒一人一人が安心して過ごし、自分のよさを発揮できる学校づくりを、生徒・教職員・保護者・地域の皆様とともに進めてまいります。

0

生徒会長がスクールワイドPBSを紹介 ~ 新入生説明会

 令和8年1月16日(金)、来年度本校へ入学予定の小学校6年生児童と保護者を対象に、新入生説明会を開催しました。当日は、6年生の児童・保護者の皆さんに加え、担任の先生方にもご参加いただきました。児童の皆さんの話を聴く姿勢は大変立派で、入学後の学校生活での活躍が今から楽しみになるひとときとなりました。

 全体会では、生徒会執行部役員が中学校生活について紹介を行いました。年間行事の説明に加え、スクールワイドPBSの取組についても分かりやすく伝えてくれました。生徒会長は、「スクールワイドPBSとは、肯定的な行動支援によって学校をより良くしていく取組です。飫肥中学校では、生徒と先生が一緒になってスクールワイドPBSに取り組んでいます」と、端的で明確な言葉で説明してくれました。

 その堂々とした姿は大変頼もしく、生徒一人一人がスクールワイドPBSの取組を“自分事”として主体的に捉えていることが伝わり、深い感動を覚えました。今後、本校のスクールワイドPBSは、実践の蓄積の段階へと進んでいきます。学校の中心として活躍する生徒会の今後の取組に、大いに期待しています。

 生徒会長によるスクールワイドPBSの紹介1生徒会長によるスクールワイドPBSの紹介2

0

今度はサファリパーク?! ~ 第2回スクールワイドPBSキャンペーンの実施

 

 12月2日から12月12日までの2週間、今年度2回目となるスクールワイドPBSキャンペーンを実施しました。今回は行動目標の中から「1分前に着席しよう」を重点目標として設定し、例年この時期に行っているノーチャイムウイークの取組の一環として実施しました。

 はじめに、「できる環境づくり」として、学級担任が改めて1分前着席の意義や大切さについて説明しました。その上で、各学級の生徒会生活委員会の黙想係の生徒が、これまでどおり1分前着席の呼びかけを行いました。

 次に、「見届けて認める」取組として、黙想係の生徒が毎時間、1分前着席ができた生徒を確認し記録しました。その日の記録を学級担任が確認し、翌日の朝の会で、目標を達成した生徒を紹介して認めることとしました。

 生徒が「認められた」という実感をもち、次の意欲につなげられるよう、学級担任による「認め」の工夫として「obi zoo safari(オビズーサファリ)」の取組を行いました。生徒用タブレットを活用し、あらかじめ全員にサファリパークの台紙を配付しておき、1分前着席ができた生徒には、学級担任からアイテム(動物)が送られる仕組みです。生徒たちは、送られたアイテムを思い思いの場所に配置し、自分だけのサファリパークを完成させていました。

 今回のキャンペーンを通して、生徒たちは1分前着席への意識を高め、実践の広がりを見せてくれました。キャンペーン期間は終了しますが、今後もこの取組が日常の行動として定着していくことを期待しています。

生徒たちから提出されたobizoosafari

0

授業中のメリハリをつけよう! ~ 第1学年グレイドワイドPBS

 飫肥中学校では、12月8日(月)から1週間、学年ごとに行動目標を設定し、グレイド(学年)ワイドPBSの取組としてキャンペーンを実施しました。第1学年では、「(授業中)メリハリをつけよう」を行動目標に掲げ、キャンペーンに取り組みました。

 まず、「できる環境づくり」の手立てとして、授業中にメリハリをつけるとは具体的にどのような行動なのかを生徒一人ひとりが理解できるよう、学年集会を実施しました。集会では、学級役員が中心となり、ロールプレイングを取り入れた説明を行いました。「メリハリをつける」とは、「聞くときはしっかり聞く」「話すときは進んで話す」ことだと確認し、聞く場面や話し合いの場面を想定したロールプレイングを通して、望ましい行動を具体的に示してくれました。

 次に、「見届けて認める」手立てとして、授業をした先生が、メリハリのある態度で授業に取り組めていると判断した場合、ジグソーパズルのピースを1つ渡す取組を行いました。ジグソーパズルの台紙は第1学年の廊下に掲示し、絵が完成していく様子を学年全体で確認できるようにしました。

 このキャンペーンを通して、1年生の生徒たちは、授業に取り組む態度にメリハリをつけることの大切さについて深く考えるとともに、仲間と共に実践することで、授業で得られる達成感がより高まったことを実感できたと思います。キャンペーンは終了しましたが、今後もメリハリを意識し、主体的に授業に臨んでくれることを期待しています。

1年PBSキャンペーンでのロールプレイングの様子1年PBSキャンペーンでのロールプレイングの様子1年PBSキャンペーンでのロールプレイングの様子1年PBSキャンペーンでのロールプレイングの様子1年PBSキャンペーンでのロールプレイングの様子1年PBSキャンペーンでのロールプレイングの様子1年PBSキャンペーンでのジグソーパズル1年PBSキャンペーンでのジグソーパズル

 

0

スクールワイドPBSをテーマにディベート! ~ 生徒総会Ⅱ

 

 11月14日(金)、今年度2回目となる生徒総会を開催しました。今回は、ディベートを通してスクールワイドPBSへの理解を深めることを目的とし、各学年が PBS に関するテーマを設定したうえで、学級ごとに是・否の立場から討論を行いました。

 1・2年生の共通テーマは、「飫肥中学校生のあいさつを向上させるためにはシールが必要であるか」でした。これは、以前実施したあいさつキャンペーンで、先生方があいさつのできた生徒にシール(チケット)を渡した取組に基づいて設定されたものです。各学級では、代表の3名のディベーターを中心に活発な議論が展開されました。
 肯定側からは「1学期のキャンペーンでは、あいさつをする生徒が実際に増え、一定の効果が見られた」といった意見が述べられ、否定側からは「そもそもあいさつは相手への礼儀を示す行為であり、シールがなくても飫肥中生は自然にあいさつができるはずだ」といった主張がありました。

 3年生のテーマは、「スクールワイドPBSが目指すのは、生徒全員が同じ行動をとることができる学校であるか」でした。肯定側からは「集団としての質を高めるには、一人ひとりが共通のルールに沿って行動することが不可欠である」との意見が出され、否定側からは「飫肥中のスローガン『違いを力に変える』が示すように、目標は同じであっても行動への移し方については多様性を大切にすべきである」との主張が述べられました。

 いずれの学年でも、学級全体が協力し、鋭い質問や丁寧な応答を重ねながら、真剣に意見を交わす姿が見られました。

 今回のテーマは、実際にスクールワイドPBSを進めるうえで、私たち教員の間でも議論となる難しい内容です。そうした課題に向き合い、ディベートに主体的に取り組んだ生徒たちは、PBSへの理解を一段と深めてくれたように感じます。
 今後は、生徒会を中心に、さらに実践を積み重ねていく予定です。生徒たちの主体的な取り組みに、大いに期待しています。

スクールワイドPBSをテーマとしたディベートの様子スクールワイドPBSをテーマとしたディベートの様子スクールワイドPBSをテーマとしたディベートの様子スクールワイドPBSをテーマとしたディベートの様子

0
スクールワイドPBSの取組