学校の様子(~R3年度)
三股中学校 安心メールより
三股中学校 安心メールより
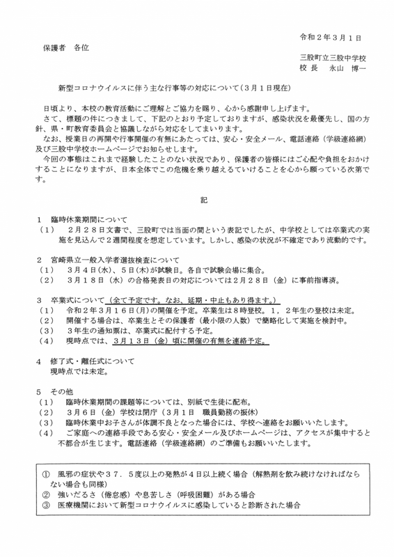
新型コロナウィルスに伴う行事等の対応について(3月1日現在)
三股中学校 安心メールより
新型コロナウィルス感染症に伴う臨時休業について
標記の件につきまして、本日、文書を配布いたしました。
何卒、ご理解とご協力の程、よろしくお願いいたします。
コロナウィルスに係る臨時休業について.pdf
下記画像が見づらい方は、上記のpdfファイルを開いてください。
何卒、ご理解とご協力の程、よろしくお願いいたします。
コロナウィルスに係る臨時休業について.pdf
下記画像が見づらい方は、上記のpdfファイルを開いてください。
学校通信
『「校長室」通信』令和1 第15号が出ました。
左の「トップページ」→ 『「校長室」通信』から
左の「トップページ」→ 『「校長室」通信』から
白亜の門
昭和46年の卒業生の手で、「白亜の門」がよみがえりました。
表彰集会
学年末テストが終わり、4校時は表彰集会でした。
立志式
2月7日(金)参観日でしたが、2年生は「立志式」でした。
学校通信
『「校長室」通信』令和1 第10号~14号が出ました。
左の「トップページ」→ 『「校長室」通信』から
左の「トップページ」→ 『「校長室」通信』から
インフルエンザ予防対策について(お願い)
本校でもインフルエンザの罹患者数が増えてきました。学校でも予防には努めていますが、ご家庭でも以下の点につきまして、ご協力をお願いいたします。
〇できるだけマスクを着用する
※学校ではマスク着用を義務付けています。
〇手洗い・うがいの励行
〇できるだけ人混みを避ける
〇部活動生で体調が悪い場合は、部活動を休む。
★なお、罹患した場合は学校への連絡をお願いいたします。
〇できるだけマスクを着用する
※学校ではマスク着用を義務付けています。
〇手洗い・うがいの励行
〇できるだけ人混みを避ける
〇部活動生で体調が悪い場合は、部活動を休む。
★なお、罹患した場合は学校への連絡をお願いいたします。
3学期 始業の日
3学期が始まりました。

代表生徒の「3学期の抱負」や始業式後の表彰式の様子です。
来年度の4月27日(月)のランナーの紹介もありました。
代表生徒の「3学期の抱負」や始業式後の表彰式の様子です。
来年度の4月27日(月)のランナーの紹介もありました。
第2学期 終業の日
終業式の前に表彰集会がありました。
① 海上保安庁の方から直接、表彰状を頂きました。

② 全国書画展覧会・読書感想文・三股町の標語・吹奏楽部

③ 終業式(2学期の反省・校長先生の話)
① 海上保安庁の方から直接、表彰状を頂きました。
② 全国書画展覧会・読書感想文・三股町の標語・吹奏楽部
③ 終業式(2学期の反省・校長先生の話)
停電のお知らせ
令和元年12月15日(日)の学校休業日は、空調機器設置工事のため、終日にわたり全面停電となります。そのため、電気器具等の使用不可及び電話等も不通となります。ご了承ください。
文化祭
令和元年度の文化祭が終わりました。
「千紫万紅」 ~1人1人が主役の躍動感あふれる舞台~
① 開会式

② 弁論

③ 第一学年

④ 合唱

⑤ 第2学年

⑥ 展示物

⑦ 吹奏楽部

⑧ エアロビックダンス部

⑨ 第3学年

⑩ 閉会式
「千紫万紅」 ~1人1人が主役の躍動感あふれる舞台~
① 開会式
② 弁論
③ 第一学年
④ 合唱
⑤ 第2学年
⑥ 展示物
⑦ 吹奏楽部
⑧ エアロビックダンス部
⑨ 第3学年
⑩ 閉会式
令和元年度三股中学校文化祭プログラム
学校通信
『「校長室」通信』令和1 第9号が出ました。
左の「トップページ」→ 『「校長室」通信』から
左の「トップページ」→ 『「校長室」通信』から
台風17号の接近に伴う部活動の停止について
大型で強い台風17号が、明日(22日) に最接近する可能性があります。それに伴い22日の部活動は停止とさせていただきます。
ご家庭でも安全に十分ご留意ください。
ご家庭でも安全に十分ご留意ください。
体育大会
令和初の体育大会です。
午前の部です。
00:開会式,01:ラジオ体操,02:全校エール,03:200M走

05:800M,1500M走 ,07:100M走, 09:1年団技, 10:3年団技

11:2年学級対抗リレー,12:400MR・800MR,15:棒踊り

ここからが午後の部です・
まずは、部活動紹介からです。

17:1年学級対抗リレー,18:ダンス,19:3年学級対抗リレー,20:2年団技

応援,21:団対抗リレー,閉会式,解団式

装飾賞は青団、応援賞は白団、総合優勝白団という結果でした。
午前の部です。
00:開会式,01:ラジオ体操,02:全校エール,03:200M走
05:800M,1500M走 ,07:100M走, 09:1年団技, 10:3年団技
11:2年学級対抗リレー,12:400MR・800MR,15:棒踊り
ここからが午後の部です・
まずは、部活動紹介からです。
17:1年学級対抗リレー,18:ダンス,19:3年学級対抗リレー,20:2年団技
応援,21:団対抗リレー,閉会式,解団式
装飾賞は青団、応援賞は白団、総合優勝白団という結果でした。
体育大会 レセプション
本日の4校時に、明日の体育大会を成功させるための集会がありました。

集会の途中に、3年学年主任の上杉先生へのサプライズがありました。
本年度で退職される上杉先生から有り難い言葉を頂きました。
集会の途中に、3年学年主任の上杉先生へのサプライズがありました。
本年度で退職される上杉先生から有り難い言葉を頂きました。