三股町立三股西小学校のWebサイトへようこそ
2021年10月の記事一覧
交通安全教室を行いました
26日・27日に交通安全教室を行いました。運動場に模擬道路を作り、低学年は安全の歩行や道路の横断の仕方、中・高学年は安全な自転車の乗り方を中心に指導を行いました。
交通安全は、一人一人の意識の向上が大切です。今後も繰り返し指導を行っていきます。ご家庭や地域の皆様のご指導もよろしくお願いいたします。

交通安全は、一人一人の意識の向上が大切です。今後も繰り返し指導を行っていきます。ご家庭や地域の皆様のご指導もよろしくお願いいたします。
0
総合閉会式・解団式を行いました
運動会の総合閉会式と解団式を行いました。
運動会当日は、午前の部・午後の部、それぞれの優勝団を表彰しました。
本日の総合閉会式では、午前の部・午後の部通算の優勝団と、練習から当日までを通しての応援賞の団を発表し、表彰しました。
解団式では、各団に分かれ、団長・副団長やリーダーの最後のあいさつなどを行いました。
子ども達が、この機会を生かして、さらに成長してくれることを願っています。



運動会当日は、午前の部・午後の部、それぞれの優勝団を表彰しました。
本日の総合閉会式では、午前の部・午後の部通算の優勝団と、練習から当日までを通しての応援賞の団を発表し、表彰しました。
解団式では、各団に分かれ、団長・副団長やリーダーの最後のあいさつなどを行いました。
子ども達が、この機会を生かして、さらに成長してくれることを願っています。
0
運動会は無事終了しました
10月17日(日)の運動会は、天候にも恵まれ、無事終了することができました。
午前の部・午後の部、それぞれ子ども達が輝いた時間を共有することができました。
保護者やご家族の皆様には、様々なお願いを致しましたが、ご理解・ご協力をいただきありがとうございました。
地域の皆様には、練習から当日まで、音楽や声援等でご迷惑をおかけ致しました。ご理解いただきありがとうございました。
午前の部・午後の部、それぞれ子ども達が輝いた時間を共有することができました。
保護者やご家族の皆様には、様々なお願いを致しましたが、ご理解・ご協力をいただきありがとうございました。
地域の皆様には、練習から当日まで、音楽や声援等でご迷惑をおかけ致しました。ご理解いただきありがとうございました。
0
運動会の実施について
本日の運動会は、予定どおり実施します。
よろしくお願いいたします。
よろしくお願いいたします。
0
運動会におけるリストバンドの着用のお願い
運動会会場の密を防ぐとともに、受付付近の混雑を避けるために、下記の通り計画しました。ご理解・ご協力をお願いいたします。
(PDFはこちら)
(PDFはこちら)
0
運動会の観覧等に関するお願い
運動会の際の観覧等に関するお願いについて、本日下記の文書を配付いたしました。
先日お知らせしましたとおり、コロナ禍において、従来通りの運動会はできないものの、少しでも子どもの活躍の場を確保するとともに、少しでも多くの方にご覧いただけるよう、工夫しました。
その分、例年以上におけがいも多くなりますが、どうぞご理解いただきますようお願いいたします。
(PDFはこちら)
先日お知らせしましたとおり、コロナ禍において、従来通りの運動会はできないものの、少しでも子どもの活躍の場を確保するとともに、少しでも多くの方にご覧いただけるよう、工夫しました。
その分、例年以上におけがいも多くなりますが、どうぞご理解いただきますようお願いいたします。
(PDFはこちら)
0
運動会の練習をがんばっています!
先週は、1・3・6年生の部の全体練習を行いました。団長・副団長・リーダーを中心に、どの団も懸命にがんばっているようでした。
今週は、2・4・5年生の部の全体練習があります。少し天気が心配ですが、がんばってほしいです。




今週は、2・4・5年生の部の全体練習があります。少し天気が心配ですが、がんばってほしいです。
0
11月参観日の案内
年間行事予定では、11月11日にオープンスクール(自由参観日)を予定していましたが、コロナ禍の中ですので、中止することにしました。
その代わり、11月11日と12日に、分散参観日を計画いたしました。詳細は、下記をご確認ください。
(PDFはこちら)
その代わり、11月11日と12日に、分散参観日を計画いたしました。詳細は、下記をご確認ください。
(PDFはこちら)
0
応援練習を行いました
6年生の団長・副団長やリーダーを中心に、コロナ禍の中でどのような応援ができるのか、どうしたら練習ができるのか等、一生懸命話し合い、考えていました。
今回は、6年生・5年生が下級生の各学級に出向き、応援の仕方を教え、練習を行いました。リーダーだけではなく、5・6年生全員が協力して、手本を見せたり、教えたりしていました。



今回は、6年生・5年生が下級生の各学級に出向き、応援の仕方を教え、練習を行いました。リーダーだけではなく、5・6年生全員が協力して、手本を見せたり、教えたりしていました。
0
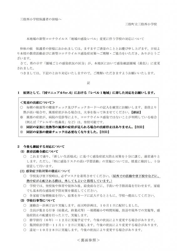
新型コロナウイルス「地域の感染レベル」変更に伴う学校の対応について
0
お知らせ
新しい欠席連絡フォームはこちらから↓
https://forms.gle/iNCLsQWSU6j5BfFB7
https://forms.gle/iNCLsQWSU6j5BfFB7
(前日夜20時以降、当日朝7時45分までに入力してください。)
1
1
8
6
8
0
7
新着情報
リンク
リンク集
関係機関
報道機関
旧サイト(平成22年度まで)
行事予定
| 日 | 月 | 火 | 水 | 木 | 金 | 土 |
26   | 27   | 28   | 29   | 30   | 1   | 2   |
3   | 4   | 5   | 6   | 7   | 8   | 9   |
10   | 11   | 12   | 13   | 14   | 15   | 16   |
17   | 18   | 19   | 20   | 21   | 22   | 23   |
24   | 25   | 26   | 27   | 28   | 29   | 30   |
31   | 1   | 2   | 3   | 4   | 5   | 6   |
携帯サイトQRコード