日誌
学校からのお知らせ
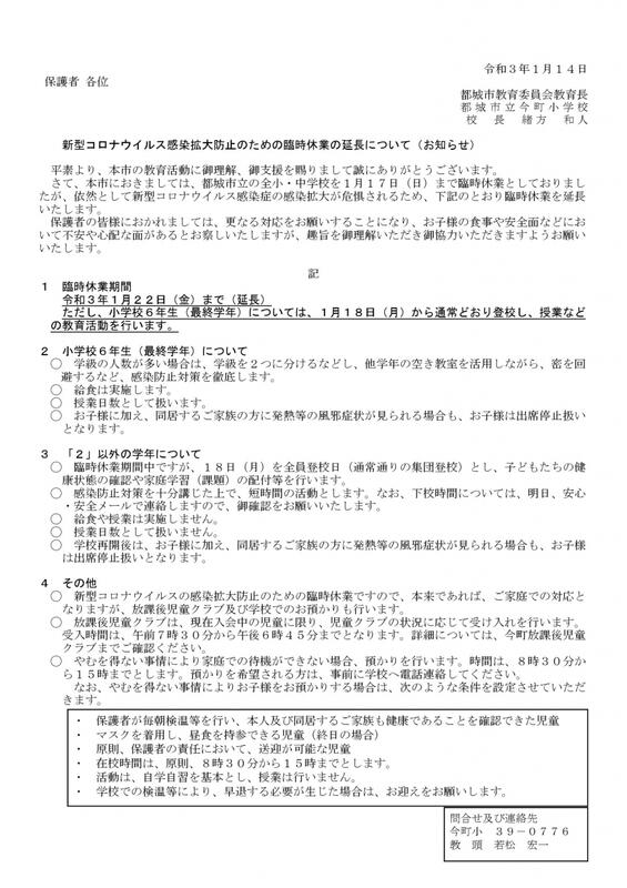
臨時休業の延長について(お知らせ)
1月参観日・学校保健委員会中止のお知らせ
新型コロナウイルス感染拡大防止のための臨時休業について(お知らせ)
新型コロナ感染拡大防止に係る3学期始業前の対応について
2学期終業式
早いもので2学期最後の節目の日を迎えました。
3時間目に終業式をしました。
新型コロナ感染対策で3密を避けるため、終業式は各教室で参加する形で実施しました。
児童代表作文発表、校長先生のお話、冬休みの生活のきまり、冬休み中の健康についてのお話は、校内放送を聞いて参加しました。どの学年も落ち着いた態度で参加していました。
新型コロナが、今後どういう影響を与えるのかまだまだ心配はつきませんが、1月に子どもたち全員と笑顔で再会できることを願っています。
よいお年をお迎えください。
3時間目に終業式をしました。
新型コロナ感染対策で3密を避けるため、終業式は各教室で参加する形で実施しました。
児童代表作文発表、校長先生のお話、冬休みの生活のきまり、冬休み中の健康についてのお話は、校内放送を聞いて参加しました。どの学年も落ち着いた態度で参加していました。
新型コロナが、今後どういう影響を与えるのかまだまだ心配はつきませんが、1月に子どもたち全員と笑顔で再会できることを願っています。
よいお年をお迎えください。
学校便り(今町っ子)第9号です!
読み聞かせ・紙芝居
今日は、今年最後の読み聞かせでした。
クリスマス前ということもあり、サンタクロースが登場するお話など趣向を凝らした内容でした。

クリスマス前ということもあり、サンタクロースが登場するお話など趣向を凝らした内容でした。
クリスマス給食
今日の給食は、子どもたちも楽しみにしていた一足早いクリスマスメニューの給食でした。
フライドチキン、クリスマスケーキ等クリスマスならではのメニューでした。
子どもたちの表情からも伝わってきますね。
フライドチキン、クリスマスケーキ等クリスマスならではのメニューでした。
子どもたちの表情からも伝わってきますね。
今日の給食
今日の給食は、「宮崎牛のサイコロステーキ」でした
食べやすい大きさにカットされていて、低学年の子どもたちもおいしそうに食べていました
食べやすい大きさにカットされていて、低学年の子どもたちもおいしそうに食べていました
赤い羽根共同募金に寄付をしました!
本日、4・5・6年生のJRC委員会の方で、都城市福祉協議会「赤い羽根共同募金」の事務局に、11月に行った募金活動の募金額11,029円を寄付しました。
この募金のお金は、子ども、高齢者、障がい者などを支援する福祉活動や、災害支援に役立てられます。
御協力ありがとうございました。
この募金のお金は、子ども、高齢者、障がい者などを支援する福祉活動や、災害支援に役立てられます。
御協力ありがとうございました。
非行防止教室で「情報モラル」について学習しました!
5・6年生を対象に非行防止教室を各教室で実施しました。
スマートフォンやタブレット機器を介して起こるSNSやゲームのトラブル、インターネットの危険性について考えていく学習でした。
実際に本県で起きたトラブルを具体的に紹介していただき、子どもたちは真剣に話を聞いていました。
子どもの感想を抜粋したものを以下のとおり紹介していますので、御覧ください。
インターネットの正しい使用法や、ネット上に潜んでいる誘惑に負けない意思をもつことの大切さを学ぶことができました。
子どもの感想
○ インターネットは使い方をまちがえると危ないということが分かりました。
○ 自分だけでなく、危険がいっぱいあり、家族にも被害が出る場合があることが分かりました
○ インターネットは時間を決めて使いたい。
○ なれないことや知らない人とのメールは絶対いけないということが分かりました。
○ 課金のトラブルを知って、課金をしないようにしようと思いました。
○ 家族でルールを決めようと思いました。
○ 勝手に人のパスワードを使ってはいけないと思いました。
○ インターネットは親の管理の下に使わないといけないと思ったし、被害にあった二千人以上いることを知ってびっくりしました。
○ これからは時間を守り、個人情報は教えないようにしたい。
スマートフォンやタブレット機器を介して起こるSNSやゲームのトラブル、インターネットの危険性について考えていく学習でした。
実際に本県で起きたトラブルを具体的に紹介していただき、子どもたちは真剣に話を聞いていました。
子どもの感想を抜粋したものを以下のとおり紹介していますので、御覧ください。
インターネットの正しい使用法や、ネット上に潜んでいる誘惑に負けない意思をもつことの大切さを学ぶことができました。
子どもの感想
○ インターネットは使い方をまちがえると危ないということが分かりました。
○ 自分だけでなく、危険がいっぱいあり、家族にも被害が出る場合があることが分かりました
○ インターネットは時間を決めて使いたい。
○ なれないことや知らない人とのメールは絶対いけないということが分かりました。
○ 課金のトラブルを知って、課金をしないようにしようと思いました。
○ 家族でルールを決めようと思いました。
○ 勝手に人のパスワードを使ってはいけないと思いました。
○ インターネットは親の管理の下に使わないといけないと思ったし、被害にあった二千人以上いることを知ってびっくりしました。
○ これからは時間を守り、個人情報は教えないようにしたい。
移動図書くれよん号を利用しています!
毎月1回、市の移動図書「くれよん号」が学校に来ます。
放課後に時間に、全学年が本を借りに来ます。
写真を見ても分かるとおり、子どもたちは、移動図書館から本を選ぶために、列を組んで本を借ります。
今年最後の本の貸し出しだったので、子どもたち、職員もたくさんの本を借りていました。
放課後に時間に、全学年が本を借りに来ます。
写真を見ても分かるとおり、子どもたちは、移動図書館から本を選ぶために、列を組んで本を借ります。
今年最後の本の貸し出しだったので、子どもたち、職員もたくさんの本を借りていました。
読み聞かせ
今年最後の読み聞かせ・紙芝居でした。
読み聞かせボランティア「かしの木」と紙芝居ボランティア「まねきねこの会」の方々にお越しいただき、1・2・3年生教室で実施しました。
子どもたちが朝の楽しみにしている時間の1つです。
読み聞かせボランティア「かしの木」と紙芝居ボランティア「まねきねこの会」の方々にお越しいただき、1・2・3年生教室で実施しました。
子どもたちが朝の楽しみにしている時間の1つです。
12月保健だより①
12月保健だより②
12月全校朝会
12月の全校朝会がありました。
主な内容は以下のとおりです。
○ 保健の先生からインフルエンザ、新型コロナ等の感染対策と予防についての話(保健だよりにも紹介しています)
○ 生活のきまりやルールについての話(怪我・事故防止)
○ 読書感想画の表彰(4年生 県佳作)
○ 持久走大会の表彰(学年男女別1・2・3位)
主な内容は以下のとおりです。
○ 保健の先生からインフルエンザ、新型コロナ等の感染対策と予防についての話(保健だよりにも紹介しています)
○ 生活のきまりやルールについての話(怪我・事故防止)
○ 読書感想画の表彰(4年生 県佳作)
○ 持久走大会の表彰(学年男女別1・2・3位)
12月参観日がありました。
今年最後の参観日でした。授業参観、学級懇談会を実施しました。
午前中開催で、寒い中での参観になりましたが、大勢の保護者、地域の方にお越しいただきました。
ありがとうございました。
午前中開催で、寒い中での参観になりましたが、大勢の保護者、地域の方にお越しいただきました。
ありがとうございました。
3・4年生が社会科見学に行きました!
3年生と4年生が社会科の関連で社会科見学に出かけました。
浄水場とリサイクルプラザに出かけました。
それぞれの設備の様子や仕組みについて担当者の方から案内をしていただき、身になる学習になりました。
”百聞は一見にしかず”ですね。
浄水場とリサイクルプラザに出かけました。
それぞれの設備の様子や仕組みについて担当者の方から案内をしていただき、身になる学習になりました。
”百聞は一見にしかず”ですね。
12月2日(水)は参観日です!
学校便り(今町っ子)第8号です!
芸術の秋!
2年生が研究授業で図工の学習をしました。「しぜんからのおくりもので」という題材で、自然の材料を使って造形活動をしました。子どもたちは、自分のイメージを膨らませながら夢中になって作品を作り上げていました。
芸術の秋ですね
いくつか作品も御紹介しましたので御覧ください

芸術の秋ですね
フラワーボランティア活動!
午前中の時間を使って、卒業式に向けて準備している花苗の移植作業をしました。
地域のフラワーボランティアの方々6名に来ていただき、移植作業を手伝ってもらいました。

手慣れた手つきで、作業をしていただき大変助かりました。ペチュニア、バンジーの移植作業をしていただきました。
次は子どもたちがポットから鉢やプランターへの移植作業を行います。
地域のフラワーボランティアの方々6名に来ていただき、移植作業を手伝ってもらいました。
手慣れた手つきで、作業をしていただき大変助かりました。ペチュニア、バンジーの移植作業をしていただきました。
次は子どもたちがポットから鉢やプランターへの移植作業を行います。
学校北校舎の屋上の防水工事が終わりました!
学校の屋上が見違える姿に変容しました
これで雨漏りの心配も無くなりました。
工事終了後間もないこともあり、屋上が日に照らされピカピカでした
これで雨漏りの心配も無くなりました。
工事終了後間もないこともあり、屋上が日に照らされピカピカでした
持久走大会がんばりました!!
天候が心配されましたが、朝方の雨もやみ無事に持久走大会を実施することができました。保護者の方から力をもらう御声援をもらい、子どもたちは精一杯の力を出し切って走っていました。
フリー参観ありがとうございました!
本日、午前の1・2時間目がフリー参観日でした。
朝の貴重な時間にもかかわらず、大勢の保護者の方、地域の方に御参観いただきました。ありがとうございました。
朝の貴重な時間にもかかわらず、大勢の保護者の方、地域の方に御参観いただきました。ありがとうございました。
6年生の三味線の練習
6年生による2回目の三味線授業をしました。今回も安久節を練習しました。2回目だっただこともあり、先週に比べると音のとり方が上手にできるようになりました。
持久走練習9
今日は明日の持久走大会に向けての最後の練習でした。
明日の天気が心配ですが……
子どもたちは、元気よく走っていました!
明日の天気が心配ですが……
子どもたちは、元気よく走っていました!
ふるさと給食でハンバーグとぼんち汁を食べました!
今日は「ふるさと給食」で、都城牛を使ったハンバーグと都城産の食材を使ったぼんち汁がメニューでした。写真で雰囲気が伝わるでしょうか!?
子どもたちの反応も好評でした
子どもたちの反応も好評でした
5年生の理科学習
5年生が理科で「流れる水のはたらき」について学習しています。今日は実際に川に行き、観察に行きました。普段は何気なく見ている川も、学習を通して見方が変わり、新たな気付きにつながったようです。
持久走練習8
今日は曇り空。今日も子どもたちは元気よく走っていました。
不審者対応避難訓練をしました!
都城警察署の方に来ていただいて、不審者が学校に来たときにどういう避難をするのかを考えて行動する避難訓練を行いました。事前に避難経路、避難先を確認して訓練を行いました。子どもたちは、落ち着いて避難していました。
避難後に、都城警察署の方から不審者が侵入してきたりや声かけ事案が発生したりした時にどうするのかを考える時間があり、以下のようなお話がありました。
○ 不審者が来たときは大声で助けを求めて、避難場所に移動する。
○ 声かけ事案は「いか・の・お・す・し」を実践する。
・ 知らない人についていかない。
・ 知らない人の車にはのらない。
・ おおごえで助けを求める。
・ 危ないと思ったらすぐにげる。
・ 何かあったらすぐしらせる。
避難後に、都城警察署の方から不審者が侵入してきたりや声かけ事案が発生したりした時にどうするのかを考える時間があり、以下のようなお話がありました。
○ 不審者が来たときは大声で助けを求めて、避難場所に移動する。
○ 声かけ事案は「いか・の・お・す・し」を実践する。
・ 知らない人についていかない。
・ 知らない人の車にはのらない。
・ おおごえで助けを求める。
・ 危ないと思ったらすぐにげる。
・ 何かあったらすぐしらせる。
持久走練習7
今日は、外で持久走練習をしました。11月とは思えないぽかぽか陽気の中での練習でした。今週の20日(金)が持久走大会になります。
持久走練習6
今日は、3・4年生が持久走大会の試走をしました。
男子も女子もゴールまで懸命に走っていました。
その他の学年は、学校の運動場で走りました。
ちょうど1週間後が持久走大会になります。
男子も女子もゴールまで懸命に走っていました。
その他の学年は、学校の運動場で走りました。
ちょうど1週間後が持久走大会になります。
持久走練習5
今日は1・2年生が本番のコースを試走しました。
1年生にとっては初めてのロード練習でしたが、一生懸命走っていました。
1年生にとっては初めてのロード練習でしたが、一生懸命走っていました。
6年生が三味線学習をしました!
6年生が三味線の授業をしました。三味線指導者を講師として取り組みました。今日は、安久節を練習しました。来週と再来週も1回ずつ計画しています。
3年生社会科見学
3年生が社会科の学習のため、スーパーの仕事について見学に出かけました。
お店の方から商品の管理や物流のことなど説明してもらい、メモをとりながら学習しました。学校でもこれらのことをふり返りながらまとめていく予定です。
お店の方から商品の管理や物流のことなど説明してもらい、メモをとりながら学習しました。学校でもこれらのことをふり返りながらまとめていく予定です。
人権教育について学習しました!
本日、五十市地区人権教育研修会がありました。
3年生が学級活動、5年生が道徳科で研究授業を行いました。
参観者が多数いたため、図書室と体育館で授業を行いました。
普段と異なる環境での授業でしたが、子どもたちは落ち着いた態度でのびのびと授業に参加していました。
3年生が学級活動、5年生が道徳科で研究授業を行いました。
参観者が多数いたため、図書室と体育館で授業を行いました。
普段と異なる環境での授業でしたが、子どもたちは落ち着いた態度でのびのびと授業に参加していました。
持久走練習4
5・6年生が持久走大会本番のコースを試走しました。
本番は、来週の20日(金)です。
男女別に走りましたが、全員ゴールまで一生懸命力走していました。
当日が楽しみです
本番は、来週の20日(金)です。
男女別に走りましたが、全員ゴールまで一生懸命力走していました。
当日が楽しみです
教育実習生研究授業!
教育実習生による研究授業が4年教室で行われました。
教科は算数で、もとの数がいくつなのか図を使って考える学習でした。
子どもたちは、時間いっぱい意欲的に学習していました。
教科は算数で、もとの数がいくつなのか図を使って考える学習でした。
子どもたちは、時間いっぱい意欲的に学習していました。
ミシンボランティアの方々に感謝
5・6年生の子どもたちを対象に、4回にわたってミシン操作の指導でご支援いただきました。少人数の指導にもつながり、スムーズに製作を進めることができました。
製作後は、子どもたちからボランティアの方々へ感謝の気持ちを伝え学習を終えることができました。
製作後は、子どもたちからボランティアの方々へ感謝の気持ちを伝え学習を終えることができました。
持久走練習4
今日は外で練習しました。
ぽかぽか陽気の中、気持ちよく走ることができました。
ぽかぽか陽気の中、気持ちよく走ることができました。
2年生 いも掘り体験!
10月30日(金)に2年生児童がいも掘り体験をし、さらに収穫したいもで「蒸かしいも」を作り試食しました。
このいもは、5月26日に植えたいもです。
写真を見ていただくわかりますが、大きないもをたくさん収穫することができました。
試食も好評だったようです。
このいもは、5月26日に植えたいもです。
写真を見ていただくわかりますが、大きないもをたくさん収穫することができました。
試食も好評だったようです。
1年生がUMKテレビ宮崎で紹介されました!
11月4日(水)に本校1年生が生活科の学習で行ったチューリップの球根植えの様子がUMKテレビ宮崎の「ビデオリポーター」のコーナーで紹介されました。
以下のアドレスをクリックすると閲覧可能です。
公開期間が限られていますので御了承ください。
https://www.umk.co.jp/news/?date=20201104&id=05992
以下のアドレスをクリックすると閲覧可能です。
公開期間が限られていますので御了承ください。
https://www.umk.co.jp/news/?date=20201104&id=05992
教育実習生!
11月2日(金)から教育実習生が1名来られました。
今日は2日目でしたが、給食時間の校内放送の時間を使って、自己紹介をしていただきました。子どもたちも実習生との交流を楽しみにしているようです。
実習期間は、11月20日(金)までを予定しています。
今日は2日目でしたが、給食時間の校内放送の時間を使って、自己紹介をしていただきました。子どもたちも実習生との交流を楽しみにしているようです。
実習期間は、11月20日(金)までを予定しています。
持久走練習3
今日は雨天のため、体育館で走りました。
2学年毎に走りました。
2学年毎に走りました。
持久走練習2
今日の持久走練習の様子です。
子どもたちも職員も元気に走りました。
子どもたちも職員も元気に走りました。
校歌のFMラジオ放送について(お知らせ)
シティエフエム都城のラジオ番組「ぎゅっとモーニング」の「校歌青春」のコーナーで本校の校歌が以下の日程で放送されます。
学校の簡単な紹介もあるそうです。御都合がつくようでしたらお聞きください
期 日 10月30日(金)
時 間 午前10時35分頃
周波数 FM76.4MHz
学校の簡単な紹介もあるそうです。御都合がつくようでしたらお聞きください
期 日 10月30日(金)
時 間 午前10時35分頃
周波数 FM76.4MHz
持久走練習が始まりました!
絶好の秋空の中、今日から持久走練習がはじまりました。
準備運動→8分間走→整理運動
以上のような流れで、体育着に着替えて全学年で走ります。
練習初日でしたが、子どもも先生もみんな一緒にいい汗をかいて走りました!
11月20日のに持久走大会まで練習をし、体力をつけさせていきたいと思います。
準備運動→8分間走→整理運動
以上のような流れで、体育着に着替えて全学年で走ります。
練習初日でしたが、子どもも先生もみんな一緒にいい汗をかいて走りました!
11月20日のに持久走大会まで練習をし、体力をつけさせていきたいと思います。
広島交響楽団が来ました!
文化庁主催事業で行われた鑑賞教室が、全校児童を対象に行われました。
広島交響楽団が来校され、団員約60名が一堂にそろい迫力のある演奏をしていただきました。
また、この鑑賞教室では、6年生が交響楽団の方々と一緒に演奏をしたり、指揮の体験をしたりなど趣向を凝らすプログラムでした。
最後は、オーケストラの演奏の合わせて校歌を斉唱しました。
子どもたちのキラキラ輝く目や思わず体を揺さぶりながら歌ったり聴いたりしている姿が印象的でした。
あっという間の90分間でした。
広島交響楽団が来校され、団員約60名が一堂にそろい迫力のある演奏をしていただきました。
また、この鑑賞教室では、6年生が交響楽団の方々と一緒に演奏をしたり、指揮の体験をしたりなど趣向を凝らすプログラムでした。
最後は、オーケストラの演奏の合わせて校歌を斉唱しました。
子どもたちのキラキラ輝く目や思わず体を揺さぶりながら歌ったり聴いたりしている姿が印象的でした。
今町保育園の先生が来られました
2名の先生が午前中学校に来られました。
授業参観を中心に研修を兼ねての来校でしたが、一部授業の中でも関わっていただき、音楽で手遊び歌をしていただいたり、体育でゲームの指導をしていただいたりしました。
子どもたちも保育園の先生と楽しく活動していました。

授業参観を中心に研修を兼ねての来校でしたが、一部授業の中でも関わっていただき、音楽で手遊び歌をしていただいたり、体育でゲームの指導をしていただいたりしました。
子どもたちも保育園の先生と楽しく活動していました。
学校行事
| 日 | 月 | 火 | 水 | 木 | 金 | 土 |
30   | 1   | 2 1 | 3 1 | 4 2 | 5 1 | 6   |
7   | 8 1 | 9 3 | 10 1 | 11 1 | 12 2 | 13   |
14   | 15 1 | 16 2 | 17 1 | 18 1 | 19 2 | 20   |
21   | 22 1 | 23 1 | 24 2 | 25 1 | 26 1 | 27 1 |
28 1 | 29 1 | 30 1 | 31 1 | 1 1 | 2 1 | 3 1 |
訪問者カウンタ
6
1
0
4
8
5
都城市立今町小学校
〒885-0064
宮崎県都城市今町8923番地
0986-39-0776
FAX
0986-39-0771
本Webページの著作権は、今町小学校が有します。無断で、文章・画像などの複製・転載を禁じます。
0986-39-0776
FAX
0986-39-0771
本Webページの著作権は、今町小学校が有します。無断で、文章・画像などの複製・転載を禁じます。