学校の様子とお知らせ
2020年2月の記事一覧
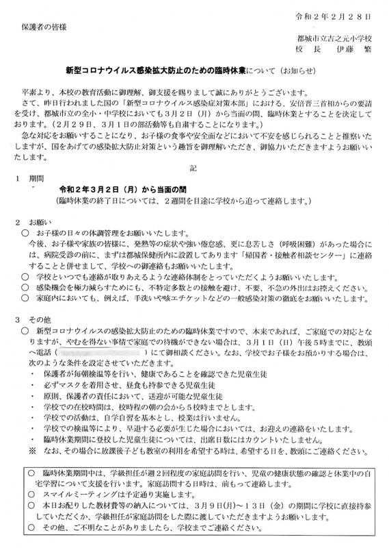
臨時休業のお知らせです!
◎ 新型コロナウイルス感染拡大防止のための臨時休業についてのお知らせです。

※「やむを得ない事情」とは、仕事等の関係で、どうしても保護者等が自宅等で子どもの面倒をみることができず、かつ子どもさん自身の状況(発達の段階・特性など)から一人で自宅で過ごさせることが難しい場合を想定しております。
臨時休業の目的は、子どもたちを集団にしないことで感染拡大を防ぐことですので、多くの児童生徒が登校する状況になりますと、その目的を達成することが難しくなります。保護者の皆様には多大なご迷惑をおかけすることになりますが、趣旨をご理解いただいて適切な判断をお願いしたいと思います。新しい動画を加えました。
学校運営協議会を開催しました。
2月19日(水)19:00から、吉之元小学校・西岳小学校・西岳中学校合同の第5回学校運営協議会を、西岳地区公民館において開催しました。
まず全体会で、西岳地区学校運営協議会の今年度の実践報告の説明等を行った後、学校別に協議を行いました。学校別協議では、前回行っていただいた学校評価のまとめについて説明し、承認をいただきました。また、情報交換等も行いました。
今後も、学校・家庭・地域社会が一体となって学校づくりに取り組み、地域に開かれ、地域に支えられる学校づくりを進めるために、積極的な支援体制を確立していきたいと思います。よろしくお願いいたします。
まず全体会で、西岳地区学校運営協議会の今年度の実践報告の説明等を行った後、学校別に協議を行いました。学校別協議では、前回行っていただいた学校評価のまとめについて説明し、承認をいただきました。また、情報交換等も行いました。
今後も、学校・家庭・地域社会が一体となって学校づくりに取り組み、地域に開かれ、地域に支えられる学校づくりを進めるために、積極的な支援体制を確立していきたいと思います。よろしくお願いいたします。
環境美化作業ありがとうございます!
今年度は多くの工事が学校で行われました。その内の空調設置(エアコン等)の工事に携わられた「髙橋・和田JV」の方々が、2月19日(水)、寒い中、ボランティアで環境美化作業をしてくださいました。ありがとうございました!体育館までの通路や入口付近がとってもきれいになりました。
霜柱
2月19日(火)、朝のボランティアをしていた子どもたちが職員室にやってきました。
「先生、霜柱がすごいです!」 急いで見てみると、6~7cmのとても長い霜柱がありました。今朝の最低気温は-2℃で、昨日の雪景色の時よりも低い温度でした。
子どもたちのいきいきとした観察眼にも感動しました。
※ 昨日作った雪だるまが、運動場に頑張って残っています。
「先生、霜柱がすごいです!」 急いで見てみると、6~7cmのとても長い霜柱がありました。今朝の最低気温は-2℃で、昨日の雪景色の時よりも低い温度でした。
子どもたちのいきいきとした観察眼にも感動しました。
※ 昨日作った雪だるまが、運動場に頑張って残っています。
雪景色です
2月18日(火)朝は、昨夜からの雪で校区内中が真っ白です。朝のボランティアを終えた子どもたちは、跡一つ無い真っ白な運動場に出て、背丈ほどもある雪だるまを作ったり、団子にした雪を空に放り投げたりして、楽しく雪遊びをしました。校庭の真ん中では約5cmの雪が積もっていました。
運動場一面に積もっていた雪も、お昼頃には、ほとんどが融けて無くなってしまいました。
運動場一面に積もっていた雪も、お昼頃には、ほとんどが融けて無くなってしまいました。
高齢者宅訪問を行いました。
2月13日(木)午後、折田代地区や田野地区の高齢者の方々のお宅を、子どもたちと民生委員さん、公民館長さんで分担して訪問し、パンジーの花を届けました。折田代地区2コース、田野地区2コースに分かれ、計77軒を訪問しました。元気よく、また、やさしく挨拶したり声掛けしたりする子どもたちに、高齢者の方々も思わずにっこり。鉢には、子どもたちが書いたメッセージカードも付けましたが、うれしそうに花の鉢を受け取っていただけました。
学校だより「いろはかえで」令和2年2月号
学校だより「いろはかえで」令和2年2月号を載せました。
よろしくお願いいたします。
→ 学校メニュー 〔学校だより「いろはかえで」〕のページへ!
よろしくお願いいたします。
→ 学校メニュー 〔学校だより「いろはかえで」〕のページへ!
えびの高原でスケートをしました。
2月7日(金)、「親子遠足」でえびの高原に行き、アイススケートをしました。
児童全員と保護者7名が参加し、バスでえびの高原に行きました。えびの高原は雪で真っ白です。前日(2/6(木))に、学校の校庭の手作りリンクでスケート学習をしていたためか、子どもたちはとっても上手に氷の上を滑ることができていました。中にはスピンのように2~3回、その場で回ることができる子どももいて、びっくりです。午後からは少し雨模様になり、早めの帰校となりましたが、とても幻想的な風景の中、子どもたちはアイススケートを存分に楽しみました。

児童全員と保護者7名が参加し、バスでえびの高原に行きました。えびの高原は雪で真っ白です。前日(2/6(木))に、学校の校庭の手作りリンクでスケート学習をしていたためか、子どもたちはとっても上手に氷の上を滑ることができていました。中にはスピンのように2~3回、その場で回ることができる子どももいて、びっくりです。午後からは少し雨模様になり、早めの帰校となりましたが、とても幻想的な風景の中、子どもたちはアイススケートを存分に楽しみました。
節分~豆まきをしました。
2月6日(木)、豆まきをしました。
「心の鬼を追い出そう。」と、児童一人一人の手作りの鬼の面をそれぞれがかぶり、豆まきをしました。
「心の鬼を追い出そう。」と、児童一人一人の手作りの鬼の面をそれぞれがかぶり、豆まきをしました。
訪問者カウンタ
9
2
5
2
5
6
音声や動画によるお知らせです。
【システムの都合上アップできるデータ容量が限られているため、動画の画像は大変小さく(メールサイズに)なっています。】
吉之元小の紹介ムービー.wmv
吉之元小 春 紹介ムービー.wmv
吉之元小 雪景色 紹介ムービー.wmv
吉之元小令和7年度 トモダチふやそうプロジェクトin NiQLL→https://www.youtube.com/watch?v=8SjyJjoXY0U
学校行事
| 日 | 月 | 火 | 水 | 木 | 金 | 土 |
28   | 29   | 30   | 31   | 1   | 2   | 3   |
4   | 5   | 6   | 7 1 | 8   | 9 1 | 10   |
11   | 12   | 13   | 14   | 15   | 16 1 | 17   |
18   | 19   | 20   | 21   | 22   | 23   | 24   |
25   | 26   | 27   | 28   | 29   | 30   | 31   |
フォトアルバム
都城市立吉之元小学校
宮崎県都城市吉之元町4518番地
TEL 0986-33-1800
FAX 0986-33-1814
※ 本Webページの著作権は、都城市立吉之元小学校が有します。無断で、文章・画像などの複製・転載を禁じます。